Nov 21, 2025
With the voluntary carbon market increasingly prioritizing high-quality, durable carbon removal, biochar has emerged as a leading solution. But for project developers and investors, a critical question remains: how exactly does biomass transform into a tradable carbon credit?
This guide breaks down the technical pathway, from pyrolysis principles to verified credit issuance, providing a clear roadmap for navigating this complex landscape.
The science is elegant. Plants absorb CO₂ from the atmosphere, storing carbon in their biomass. When this biomass decomposes or is burned, this carbon is released back into the atmosphere within a short carbon cycle (years to decades).
Biochar technology interrupts this cycle through pyrolysis—heating biomass in a low-oxygen environment. This process converts the biomass into a stable, carbon-rich material. The resulting biochar possesses a chemically recalcitrant structure, decomposing so slowly in soil that its carbon remains sequestered for centuries to millennia.
In essence, biochar actively and measurably transforms "short-term carbon" into "long-term carbon," creating a verifiable carbon offset.

Biochar projects can generate two primary types of carbon credits, with a clear market preference for the first:
Carbon Dioxide Removal (CDR): This is the core value of a biochar project. It directly credits the act of removing CO₂ from the atmosphere and storing it for the long term. This is fundamentally different from avoiding or reducing emissions and is considered a critical technology for achieving net-zero goals.
Avoided Methane Emissions: If the biomass feedstock (e.g., crop residues, manure) would have otherwise been left to decompose anaerobically—releasing methane (CH₄), a potent GHG with over 28x the global warming potential of CO₂—the project can also claim credits for preventing these emissions.
A robust biochar project will typically account for and claim both credit types to maximize its financial and environmental impact.
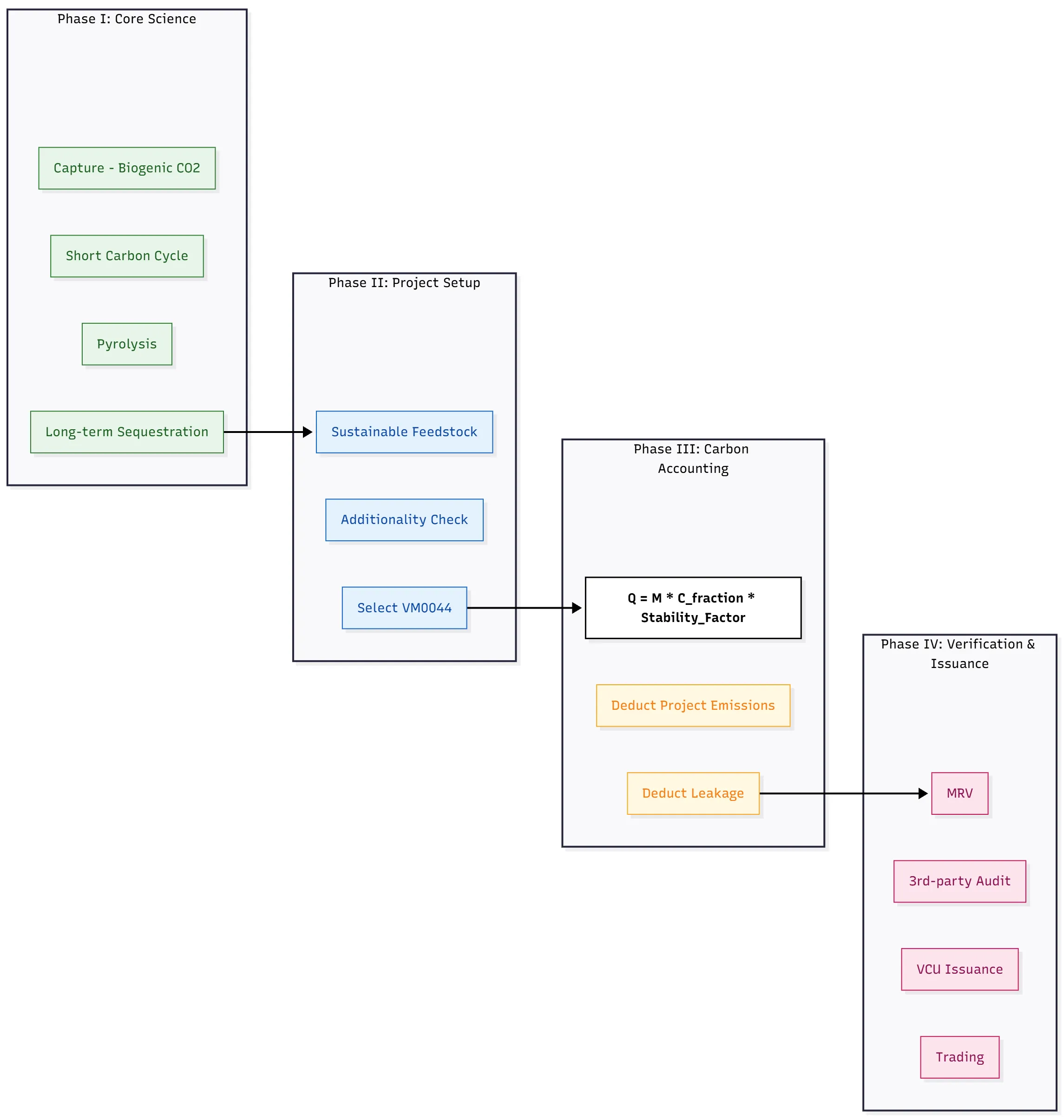
You cannot simply declare you've sequestered carbon. Generating credits recognized by major carbon markets requires strict adherence to an approved Methodology—the rulebook that dictates everything from calculations to monitoring.
The leading international methodology for biochar is Verra's VM0044 ("Methodology for Biochar Utilization in Soil and Non-Soil Applications"). The entire credit generation process is a rigorous, multi-stage journey:
..webp)
This starts with a comprehensive Project Description, detailing the technology, sustainable feedstock sourcing, and biochar end-use (e.g., soil amendment).
Critically, you must prove Additionality: demonstrating that without the revenue from carbon credits, your project would not be financially viable and therefore would not occur.
This is the technical core. The methodology provides detailed formulas, but the simplified calculation is:
Stability Factor: This is crucial. The methodology assigns a conservative, scientifically-derived factor (based on pyrolysis temperature and residence time) that estimates the fraction of carbon likely to persist for 100 years. Not 100% of the carbon is considered permanently sequestered.

A credible project must be honest about its own footprint. The total carbon sequestered is adjusted downward to account for:
Emissions from fuels used in pyrolysis.
Electricity for grinding and transport.
Leakage, such as indirect emissions if the feedstock was diverted from an existing use.

This is where data integrity is paramount.
Monitoring: The project must continuously track key parameters: feedstock input, biochar production, and energy consumption.
Reporting: Detailed Monitoring Reports are submitted to the standard body (e.g., Verra).
Verification: An independent, accredited third-party auditor scrutinizes the entire project to confirm compliance with the methodology. This third-party verification is the bedrock of credit credibility.
Once verified, the standard body issues the corresponding number of Verified Carbon Units (VCUs) into the project's registry account. These are now real, tradable assets (1 VCU = 1 tonne of CO₂e) that can be sold to corporations or investors.
Advantages: |
Challenges: |
|
Durable Carbon Storage: Offers a centurial-scale solution.
Cobenefits: Enhances soil fertility, reduces fertilizer needs, and improves water retention.
Waste Valorization: Turns problematic agricultural residues into valuable products. |
High Costs: Significant expenses for project development, MRV, and verification.
Methodological Complexity: Demands high technical and data management capabilities.
Long-Term Liability: Projects often have monitoring commitments for decades, representing a lasting responsibility. |
Producing biochar is one thing; generating verified carbon credits is another. The pathway from biomass to carbon asset is rigorous, governed by internationally recognized methodologies like Verra's VM0044. It requires meticulous planning, transparent data collection, and independent verification.
For those willing to navigate this complex but structured process, biochar represents a powerful convergence of deep-tech innovation and market mechanisms—a proven tool for delivering tangible, high-integrity climate action.